ลาก่อน CMO; สวัสดี XerpaAI (เซอร์ปาAI)!

PANews
UXLINK-3.75%

! ลาก่อน CMO; สวัสดี XerpaAI!

จากการเปลี่ยนแปลงทางประวัติศาสตร์: จาก CMO (ประธานเจ้าหน้าที่การตลาด) ไปยัง CGO (ประธานเจ้าหน้าที่การเติบโต)

จากการเปลี่ยนแปลงจาก CMO สู่ CGO สะท้อนให้เห็นถึงการเปลี่ยนแปลงพื้นฐานในกลยุทธ์ทางธุรกิจ บทบาทการตลาดแบบดั้งเดิมที่เคยจำกัดอยู่เพียงการส่งเสริมแบรนด์และกิจกรรมส่งเสริมการขาย ได้ขยายไปสู่กลยุทธ์การเติบโตที่ครอบคลุมข้ามฟังก์ชัน นักสร้างสรรค์แนวหน้าบางคนและผู้นำในอุตสาหกรรมได้สนับสนุนการเปลี่ยนแปลงนี้มาเป็นระยะเวลานานแล้ว:

  1. หนังสือ “Mindset” ของ Carol Dweck เน้น “ความคิดแบบเติบโต” เป็นลักษณะหลักของ CGO ที่มีประสิทธิภาพซึ่งรวมนวัตกรรมความเห็นอกเห็นใจลูกค้าและการทํางานร่วมกันข้ามสายงาน

2、เอลเลน แดนเจโลใน “คำประกาศของประธานเจ้าหน้าที่ฝ่ายการเติบโต” ได้ระบุถึงเจ็ดความสามารถของผู้นำด้านการเติบโต ซึ่งสนับสนุนบทบาทที่รวมการตลาด การพัฒนาผลิตภัณฑ์ และกลยุทธ์ทางการเงินเข้าด้วยกัน.

3、การศึกษาของแมคคินซีย์แสดงให้เห็นว่าการให้ความสำคัญกับ CEO (ประธานเจ้าหน้าที่บริหาร) ที่มุ่งเน้นการเติบโตเช่น CGO จะมีโอกาสที่บริษัทจะมีการเติบโตของรายได้ประจำปีเกิน 5% เป็นสองเท่าของเพื่อนร่วมงานที่พึ่งพา CMO เท่านั้น.

ภารกิจของ CGO นั้นชัดเจน: การเติบโตไม่ได้เป็นเพียงเครื่องมือทางการตลาด แต่เป็นกลยุทธ์ทางธุรกิจที่ครอบคลุม อย่างไรก็ตามในขณะที่สภาพแวดล้อมของตลาดมีการพัฒนาอย่างต่อเนื่องมีวิธีที่มีประสิทธิภาพมากขึ้นในการขับเคลื่อนการเติบโตมากกว่า CGO หรือไม่? นั่นคือที่มาของ AI Growth Agent (AGA) ซึ่งเป็นระบบอัจฉริยะที่ออกแบบมาเพื่อขยายการเติบโตแบบเรียลไทม์ แม่นยํา และสม่ําเสมอ

XerpaAI (夏尔巴AI) เป็นผู้บุกเบิกในสาขานี้ —— AGA ตัวแรกในโลก.

ระบบนิเวศเบื้องหลังการปฏิวัติ

XerpaAI แยกออกจากระบบนิเวศที่อยู่เบื้องหลังการปฏิวัติครั้งนี้ – UXLINK ซึ่งทําให้เกิดการเปลี่ยนแปลงกระบวนทัศน์ในการเติบโตที่ปรับขนาดได้ในฐานะระบบนิเวศที่บุกเบิกหมวดหมู่ AI Growth Agent (AGA) XerpaAI ถือกําเนิดขึ้นในฐานะผลิตภัณฑ์ AGA ตัวแรกของโลกในระบบนิเวศ UXLINK ซึ่งสะท้อนวิสัยทัศน์ของ UXLINK: การเติบโตโดยอัตโนมัติผ่านปัญญาประดิษฐ์ในขณะที่ให้ความสําคัญกับชุมชนและสิ่งจูงใจ

UXLINK เป็น “ระบบปฏิบัติการ” สำหรับการเติบโตของ Web3 ในขณะที่ XerpaAI เป็นแอปพลิเคชันพื้นเมืองที่ทรงพลังที่สุดของมัน — มีเป้าหมายเพื่อแทนที่เครื่องมือที่กระจัดกระจายด้วยการทำงานอัตโนมัติแบบเอนด์ทูเอนด์.

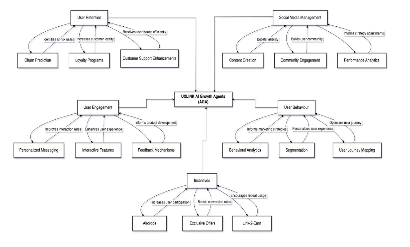
ตัวแทนการเติบโตของ AI ของ UXLINK คืออะไร?

ขับเคลื่อนโดยโมเดล AI หลายรุ่น AGA ของ UXLINK ปฏิวัติการได้มาซึ่งผู้ใช้ Web3 และการเข้าถึงชุมชนโดย:

1、 การทำให้การทำงานซ้ำซ้อนเป็นอัตโนมัติ: ตั้งแต่การมีส่วนร่วมในโซเชียลมีเดียไปจนถึงการจัดการกิจกรรม XerpaAI ช่วยลดต้นทุนการดำเนินงานลง 70% ในขณะที่ทำให้ทีมสามารถมุ่งเน้นไปที่กลยุทธ์ได้.

2、ข้อมูลที่ขับเคลื่อนด้วยข้อมูล: การวิเคราะห์แบบเรียลไทม์เพื่อระบุกลุ่มผู้ใช้ที่มีมูลค่าสูง ทำให้สามารถเข้าถึงได้อย่างเป็นส่วนตัว และเพิ่มอัตราการแปลงได้ถึง 3 เท่า.

3、การรวมโซเชียลมีเดีย: ได้มีการปรับใช้ AGENT จำนวน 100,000 รายในแพลตฟอร์มต่างๆ เช่น Twitter (X) และ TikTok, UXLINK ได้นำผู้ใช้ใหม่หลายล้านคนเข้าสู่ระบบนิเวศ Web3 และเชื่อมช่องว่างระหว่างผู้ชม Web2 และ Web3.

4、วงจรการเติบโตอย่างยั่งยืน: AGA ได้สร้างวงล้อการเติบโตที่เสริมสร้างตนเองโดยการปรับแต่งกลไกการกระตุ้นและกระบวนการทำงาน แก้ปัญหาความต้องการ “นิรันดร์” ในการเข้าถึงผู้ใช้ที่ขยายตัวได้.

ในโลกที่เชื่อมต่อกันมากเกินไปในปัจจุบันการเติบโตต้องการความเร็วความแม่นยําและความสามารถในการปรับขนาด นั่นคือที่มาของ AI Growth Agent (AGA) ซึ่งเป็นเครื่องมืออย่าง XerpaAI ในระบบนิเวศ UXLINK ซึ่งเป็นโซลูชันที่ขับเคลื่อนด้วย AI ตัวแรกของโลกที่ออกแบบมาเพื่อทําให้กลยุทธ์การเติบโตเป็นไปโดยอัตโนมัติและเพิ่มประสิทธิภาพ

! ลาก่อน CMO; สวัสดี XerpaAI!

ทำไมโลกถึงต้องการตัวแทนการเติบโตของปัญญาประดิษฐ์ (AGA)

การเปลี่ยนแปลงทางดิจิทัลและการเพิ่มขึ้นของ Web3 ได้นําความซับซ้อนมาสู่การได้มาและการมีส่วนร่วมของผู้ใช้ วิธีการแบบดั้งเดิมมักไม่เพียงพอในสภาพแวดล้อมที่ขับเคลื่อนด้วยข้อมูลที่รวดเร็วนี้ ตัวแทนการเติบโตของ AI จัดการกับความท้าทายเหล่านี้ด้วยการทํางานที่น่าเบื่อโดยอัตโนมัติให้ข้อมูลเชิงลึกแบบเรียลไทม์และปรับกลยุทธ์ให้เหมาะสมแบบไดนามิกกลายเป็นเครื่องมือที่ขาดไม่ได้สําหรับการนําทางสภาพแวดล้อมที่ซับซ้อนใน Web3 ซึ่งการมีส่วนร่วมของผู้ใช้และการสร้างชุมชนเป็นสิ่งสําคัญ

ในระบบนิเวศ UXLINK ตัวแทนการเติบโตของ AI จะเป็นประโยชน์ต่อระบบนิเวศโดยการนําเสนอกลยุทธ์การเติบโตที่เป็นนวัตกรรมใหม่สําหรับอุตสาหกรรมที่หลากหลายขึ้น ช่วยให้มั่นใจได้ว่าธุรกิจสามารถปรับตัวให้เข้ากับการเปลี่ยนแปลงของตลาดได้อย่างรวดเร็วและใช้ประโยชน์จาก AI เพื่อให้สามารถแข่งขันได้ ด้วยการนํา AI มาใช้ในอุตสาหกรรมต่างๆ มากขึ้น ความต้องการเครื่องมือดังกล่าวจึงชัดเจน ประโยชน์หลักบางประการของ AGA ของ UXLINK ได้แก่ :

  1. ความซับซ้อนของการเติบโตในปัจจุบัน: CMO ยากที่จะรับมือกับข้อมูลที่กระจัดกระจาย ทีมที่แยกจากกัน และตัวชี้วัดที่ล้าสมัย XerpaAI รวมปัจจัยเหล่านี้เข้าด้วยกัน ทำให้ตัวชี้วัดผลการดำเนินงานหลัก (KPI) สอดคล้องกับผลลัพธ์ทางธุรกิจ (เช่น การเติบโตของรายได้และการรักษาลูกค้า)

2、การเติบโตผ่านการแพร่กระจายของเครือข่ายสังคม: ด้วยฐานผู้ใช้ที่ใหญ่โตของ UXLINK, ความชอบของผู้ใช้, กิจกรรมของผู้ใช้ และแผนภาพความสัมพันธ์ทางสังคม เป็นต้น, XerpaAI สามารถเร่งการเติบโตได้.

3、 ความท้าทายที่ไม่เหมือนใครของ Web3: ระบบนิเวศแบบกระจายศูนย์ต้องการกลยุทธ์ที่ขับเคลื่อนโดยชุมชนที่ยืดหยุ่น AGA ของ UXLINK ใช้ความโปร่งใสของบล็อกเชนและประสิทธิภาพของปัญญาประดิษฐ์เพื่อให้ผู้ใช้เข้าร่วมในระดับใหญ่ โดยกลไกการสร้างรายได้จากการเชื่อมโยงและการรวมกับแพลตฟอร์มโซเชียลมีเดอร์หลักเป็นตัวอย่าง

  1. การเข้าถึงทั่วโลก: ด้วยแคมเปญหลายภาษาโดยอัตโนมัติในแพลตฟอร์มต่างๆเช่น X, Telegram, Line, TikTok และ KakaoTalk XerpaAI ทําให้ทรัพยากร Web3 สามารถเข้าถึงได้ด้วยตนเองทําให้พวกเขาสามารถเข้าถึงตลาดที่ไม่สามารถเข้าถึงได้ก่อนหน้านี้ด้วยตนเอง

ตัวแทนการเติบโต AI แห่งแรกที่สร้างขึ้นเพื่ออนาคต ——XerpaAI (ซาร์ปา AI)

XerpaAI เป็นสัญลักษณ์ของช่วงเวลาที่สำคัญ — กลยุทธ์การเติบโตได้พัฒนาไปจากการทำด้วยมือสู่การพัฒนาอัตโนมัติ โดยเป็น AGA แห่งแรกของโลก ซึ่งสะท้อนถึงหลักการสามประการต่อไปนี้:

1、 การควบคุมข้ามฟังก์ชัน: ต่างจาก CMO แบบดั้งเดิมที่มุ่งเน้นไปที่ตัวชี้วัดแบรนด์, XerpaAI รวมทีมการตลาด, ผลิตภัณฑ์ และการเงินไว้ภายใต้กลยุทธ์การเติบโตที่เป็นหนึ่งเดียว ซึ่งสอดคล้องกับภารกิจระดับองค์กรของ CGO.

  1. ความสามารถในการขยายตัวทางจริยธรรม: ปฏิบัติตามข้อบังคับทั่วไปว่าด้วยการคุ้มครองข้อมูล (GDPR) มุ่งเน้นที่ผู้ใช้ ในขณะที่ขยายตัวอย่างรวดเร็วให้ความสำคัญกับการปกป้องความเป็นส่วนตัว และรับประกันความไว้วางใจของผู้ใช้ในยุคที่มีข้อสงสัยเกี่ยวกับข้อมูล.

3、นวัตกรรมที่มุ่งสู่อนาคต: แผน XerpaAI จะช่วยสนับสนุนทุกด้านของ Web3 เช่น การเงินสังคม (SocialFi), การเงินแบบกระจายอำนาจ (DeFi), การเงินเกม (GameFi), การเงินการชำระเงิน (PayFi) เป็นต้น โดยเปิดแนวหน้าใหม่ของการมีปฏิสัมพันธ์.

เขียนไว้ที่ท้ายสุด: CGO และ AI เป็นสิ่งที่จำเป็น

บทบาทของ CGO ไม่ใช่การแทนที่ CMO แต่เป็นการพัฒนา - เป็นการผสมผสานระหว่างกลยุทธ์เทคโนโลยีและการเอาใจใส่ ที่ UXLINK เราได้เห็นโดยตรงว่า XerpaAI ช่วยให้ CGO ผลักดันขอบเขตของประเพณีและเปลี่ยนการเติบโตจากเป้าหมายไปสู่ความสามารถเชิงระบบได้อย่างไร เมื่อ AI เปลี่ยนโฉมอุตสาหกรรมคําถามก็ไม่ได้อยู่ที่ว่าจะใช้ AI Growth Agent (AGA) เช่น XerpaAI หรือไม่ แต่คุณสามารถปรับใช้ได้เร็วแค่ไหน

ดูต้นฉบับ
news.article.disclaimer
แสดงความคิดเห็น
0/400
ไม่มีความคิดเห็น