流動性プロトコルWAT:異種複合アーキテクチャによるRWA実物資産のオンチェーン化

星球日报
WAT3.76%
RWA3.57%

1. はじめに

RWAのトラックの熱度は引き続き上昇しており、従来の資産と暗号資産の融合が再び市場の焦点となっています。しかし、資産をブロックチェーンに載せる技術の実現、流動性の確保、および投資の安全メカニズムは、このトラックの発展を制約する核心的な課題です。WATプロトコル(World Asset Protocol)は異種複合アーキテクチャの解決策として、革新的な資産マッピングメカニズムを通じて優れた従来の資産をチェーン上のエコシステムに導入し、従来の資産の流動性の困難を解決する一方で、暗号投資家に対して資産の安全性、収益の安定性、即時流動性を兼ね備えた投資インフラを構築し、従来の金融と暗号エコシステムの価値の断絶を効果的に埋めています。

2. WATプロトコルのコアメカニズム

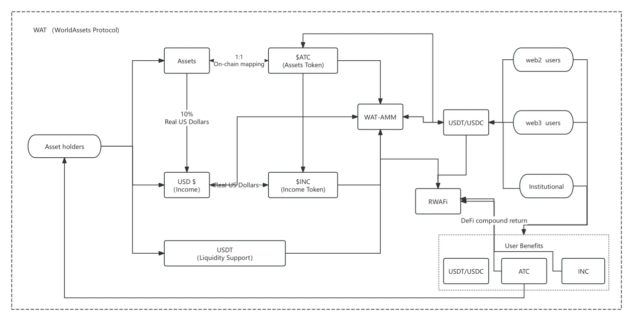
WAT プロトコルの革新は、その5つのコア機能にあります

1、伝統的な高品質資産のブロックチェーン化:

コンプライアンス前処理層:従来の企業が法的に権利が確定した資産証明書(所有権証明書、評価報告書、歴史的収益表など)を提出し、モルガン・スタンレーなどのライセンスを持つ機関が書類の真実性監査と価値評価を行い、SEC/FCAの規制フレームワークに適合した資産の裏付けを形成します;

デジタル確権層:監査に合格した資産のメタデータ(キャッシュフローモデル、担保リスト、リスクパラメータを含む)をERC 721確権NFTとしてミントし、ゼロ知識証明技術を通じてセンシティブデータのプライバシー保護の下でのオンチェーンの権利確認を実現します。

ダイナミックマッピング層:WAT-Mint_Smart_Contract スマートコントラクトグループを展開し、資産確権 NFT 鋳造に基づいて、オンチェーントークンシンボル ATC(1 ATC = 1 USDT)を作成し、内蔵されたクロスチェーンオラクルがオフチェーン資産監査報告書と財務データをリアルタイムで同期し、トークンの価値と基盤となる資産のコンプライアンスミラーリングを確保します。

2、ICDAO(投資委員会DAO):

最初のオンチェーンRWA投資ガバナンスプロトコルとして、五次元動的ウェイトモデル(信用資格、専門能力、流動性管理、ガバナンス貢献、ゲーム調整)を採用して機関レベルの意思決定システムを構築し、改良型Shapley値アルゴリズムを通じてメンバーの限界貢献を定量化し、RWA資産のオンチェーン審査、動的リスク評価、およびコンプライアンス監視を実現します。メンバーはウェイト比に応じてミント税の分配(0.3%)、プライベート購入特権、およびガバナンス最適化権益を得ることができ、オンチェーン連邦学習フレームワークと規制サンドボックス互換モジュールに基づき、意思決定メカニズムは従来の投資委員会の厳密さを持ちながら、DAO組織のアジリティの利点も保持しています。

3、真のドル収益がブロックチェーンに記録される:

伝統的な資産側に、その資産の実際の米ドルの収益を提供するよう求め、基金 WAT-AMM のマーケットメイキングメカニズムを通じて、実際の米ドルを投入します。これにより、チェーン上の資産は表面的なマッピングシンボル ATC であるだけでなく、実際の米ドル収益を注入し、収益トークン INC(Income Token)を支えることができます。投資家は優良な実物資産への便利な投資をトークン化できるだけでなく、資産の現実世界における実際の米ドルの収益も得られ、さらに INC トークンによる追加の将来の利益も得られます。

  1. 追加の流動性保証:

投資家の権利を保護するために、WATプロトコルは、流動性不足を回避するために資産側に追加の流動性プールを提供することを要求します(資産側は少なくとも資産価値の10%に相当するUSDTを追加で提供してATCの流動性取引を確保する必要があります)。また、WAT-AMMのマーケットメイキングメカニズムを通じて、追加のINCトークン報酬プールを提供し、流動性の安全性と健全性を全方位で保証し、投資体験を確保し向上させます。

5、RWAFi:

WATプロトコルは、RWA+DeFi複合収益エンジンを革新して構築し、スマートコントラクトを通じて伝統的な資産の収益とオンチェーンの組み合わせ可能性の深い結合を実現します:①階層的な収益構造を構築し、基礎資産のキャッシュフローとステーキングマイニング、流動性証明書派生などのオンチェーン戦略が収益の重畳効果を形成します;②機関レベルの流動性プールを作成し、ファミリーオフィスや資産運用機関からの資金注入を引き付け、市場メーカーのインセンティブアルゴリズムとクロスマーケットアービトラージメカニズムを通じて、資本効率と収益の安定性の動的バランスモデルを構築します。このメカニズムにより、投資家は基盤資産の固定収益を得ると同時に、レバレッジ作業、収益権のステーキングなどのDeFi戦略を自由に設定し、リスク調整後の収益最適化を実現します。

WATプロトコルは、異種アーキテクチャ設計を通じてRWAエコシステムの核心的逆説を解決します。その五次元コアメカニズムは、複合プロトコルスタックを構築し、暗号学的検証フレームワークを採用して、従来の資産の流動性転換と暗号投資者の資産安全の二重保証を実現します。「物理資産-オンチェーン証明-流動性デリバティブ」の三層構造を構築することにより、非標準資産の標準化解体を達成し、DeFiのコンポーザビリティの利点を維持し、従来の金融資産の流動性と暗号市場の投資論理間の構造的矛盾を根本的に解消します。

! Liquidity Protocol WAT: Heterogeneous Composite Architecture Enabling RWA Physical Assets to be Upload to the Chain

3. WAT プロトコルと他のタイプのプロジェクトの比較

! Liquidity Protocol WAT: Heterogeneous Composite Architecture Enabling RWA Physical Assets on the Chain

上の表から、WATプロトコルは資産のオンチェーン化と同時に実際の利益と流動性サポートを提供し、RWAプロジェクトとDeFiプロトコルのギャップを埋め、市場競争力を高めていることがわかります。

4. WAT プロトコルのアプリケーションシナリオ

高品質の資産:

株式、金、エネルギー、不動産ファンドなどの安定したキャッシュフロー収益を持つ高品質な資産を、WATプロトコルを通じてオンチェーン化し、透明性を高めつつ、Crypto市場に優れた投資対象を提供します。

伝統的な金融機関:

銀行やファンド会社はWATプロトコルを利用してファンド債券の連携発行を実現し、金融の流動性を高めることができます。

暗号投資家:

機関と個人投資家は、WATプロトコルを通じて、流動性リスクを心配することなく、より安全で安定した投資機会を得ることができます。質の高い資産への便利な投資に加えて、保証された米ドルの利益やエコシステムトークンの追加の将来の利益を得ることができます。

WEB2投資家:

従来の高品質な資産を通じてWEB2ユーザーの理解と信頼を得ることで、RWAトークン化による便利な操作を通じて、従来の投資家や資金が大量に流入し、投資と資産管理を完了させる。

DeFiエコシステム:

WATプロトコルは、既存のDeFiプロトコルと互換性があり、分散型金融により豊富な資産タイプを提供します。DeFiエコシステムのサークルの呪縛を打破し、金融の原則、価値の支え、資金を導入し、DeFiの「バトンタッチ」問題を解決し、WATエコシステムの投資者にコンパウンド収益商品サービスを提供します。

5.WAT プロトコルメカニズムのコア数学モデル

1.伝統的資産のブロックチェーンモデル

伝統的な資産がブロックチェーンに載せられた後、そのチェーン上のマッピング価値は次のように表される。

! Liquidity Protocol WAT: Heterogeneous Composite Architecture Enabling RWA Physical Assets on the Chain

その中で:

! Liquidity Protocol WAT: Heterogeneous Composite Architecture Enabling RWA Physical Assets on the Chain

R = 1 の場合、資産が完全にブロックチェーン上にあることを意味し、R < 1 の場合、一部の資産はコンプライアンスや流動性の要因により完全にブロックチェーン上にない可能性があります。

2.実際の収益オンチェーンモデル

WATプロトコルは、従来の資産側が実際の米ドル収益をブロックチェーン上にマッピングすることを要求し、投資の安定性を保証します。収益の計算は以下の通りです。

! Liquidity Protocol WAT: Heterogeneous Composite Architecture Enabling RWA Physical Assets on the Chain

その中で:

! Liquidity Protocol WAT: Heterogeneous Composite Architecture Enabling RWA Physical Assets to be Upload to the Chain

S:収益のオンチェーン保証係数( 0 ≤ S ≤ 1)、収益の透明性と実現能力を反映します

S=1 の場合、すべての利益が完全にチェーン上にマッピングされることを示し、S<1 の場合は、一部の利益がチェーン上にないことを示します。

3.追加流動性サポートモデル

WATプロトコルは、投資家がいつでも取引できるように追加の流動性プールを提供し、流動性不足が発生しないようにします。流動性プールのサイズは次のように定義できます:

! Liquidity Protocol WAT: Heterogeneous Composite Architecture Enabling RWA Physical Assets on the Chain

その中には:

L: 総流動性プールのサイズ(資産価値と資産が追加提供するUSDTを含む)

! Liquidity Protocol WAT: Heterogeneous Composite Architecture Enabling RWA Physical Assets on the Chain

α、β:流動性ウェイト係数は(伝統的な資産と暗号資産の流動性貢献の)を制御します

L が十分大きい場合、投資家は障害なく取引できますが、L があまりにも小さい場合、WAT プロトコルは追加の流動性支援メカニズムを必要とする可能性があります。

4. 包括利益の計算

WATプロトコルにおける投資者の総収益は、従来の資産の実際の収益とDeFi収益((例えば、ステーキング、貸付など)を含みます)。新しい収益計算は以下の通りです:

! Liquidity Protocol WAT: Heterogeneous Composite Architecture Enabling RWA Physical Assets on the Chain

その中で:

! Liquidity Protocol WAT: Heterogeneous Composite Architecture Enabling RWA Physical Assets on the Chain

その中で:

! Liquidity Protocol WAT: Heterogeneous Composite Architecture Enabling RWA Physical Assets on the Chain

θ: DeFi 利回り適用率( 0 ≤θ≤ 1)、資産のどの程度が DeFi 投資に利用可能であるかを示します。

投資家の総合収益計算は、資産の実際の米ドル収益 + トークンの将来の収益 + DeFi収益を含み、投資家の資金にはより豊富で柔軟な価値増加の方法があります。

6. WATプロトコルの資産管理規模

現在、WATプロトコルの契約資産規模は2.7億米ドルに達しており、その中には:Aupera視覚チップ開発会社、JoHome不動産ファンド会社、中東主権ファンド、香港ヘリックスゴールド管理倉庫、カンボジアの石英砂鉱山、トルクメニスタンの天然ガスなどが含まれています。そして、引き続き優れた実物資産の発掘と契約を進めています。

2025年Q2に資産トークン化取引とTGE取引が開始される予定です!

7. 結論

WATプロトコルは、ヘテロジニアス・マルチチェーン・アーキテクチャを通じてRWA価値交換プロトコル層を構築し、その技術的ブレークスルーは、(1)動的価格メカニズムとゼロ知識検証フレームワークを統合し、従来の資産の効率的な流動性変換と検証可能なオンチェーンリターンを実現すること。 (2)階層型スマートコントラクトグループ(コンプライアンス検証モジュール+リスク分離プール+流動性導出エンジン)を採用し、第三者監査によるコンプライアンスフレームワークの下で、暗号投資家のリスクリターン比の最適な配分スキームを構築します。 業界の観察データによると、そのプロトコルレイヤー設計は、従来の金融インフラとDeFiエコシステムの間の相乗効果を示しており、RWA市場の標準化プロセスに重要な技術サポートを提供しています。

原文表示
免責事項:このページの情報は第三者から提供される場合があり、Gateの見解または意見を代表するものではありません。このページに表示される内容は参考情報のみであり、いかなる金融、投資、または法律上の助言を構成するものではありません。Gateは情報の正確性または完全性を保証せず、当該情報の利用に起因するいかなる損失についても責任を負いません。仮想資産への投資は高いリスクを伴い、大きな価格変動の影響を受けます。投資元本の全額を失う可能性があります。関連するリスクを十分に理解したうえで、ご自身の財務状況およびリスク許容度に基づき慎重に判断してください。詳細は免責事項をご参照ください。
コメント
0/400
コメントなし